Peer Review and the Publication Process
The journal of Nova Biologica Reperta (NBR) follows the policies and guidelines of the Committee on Publication Ethics (COPE) and abides by its Code of Conduct in dealing with potential cases of misconduct.
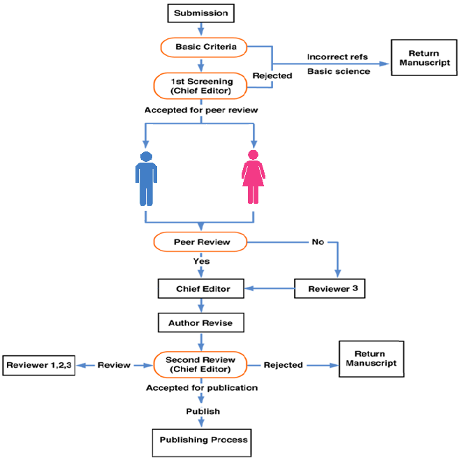
The journal of Nova Biologica Reperta (NBR) is committed to the highest standards of double-blind peer-review. The journal adheres to a double-blind peer-review process, as part of which the authors and the reviewers remain anonymous throughout the process. A peer-review is mandatory for all types of articles submitted to the journal of Nova Biologica Reperta (NBR) except for editorials and letters to the Editor that the Editorial Board evaluates. A double-blind peer-review process limits bias by focusing purely on the content. Peer-reviews improve the quality of scientific publications, ensure previous research work in a particular research area is acknowledged, detect plagiarism, and play a central role in academic course development. An added value of participating in peer-review is keeping up-to-date with the latest developments in the field. Articles are usually reviewed by two reviewers, who are selected based on their expertise and experiences. Reviewers provide feedback on the manuscript’s strengths and weaknesses. We expect that most submissions will require some revisions.
Authors are advised to read the Guide to Authors thoroughly and carefully to understand how a manuscript intend to be published should be prepared. On receipt of the manuscript, the corresponding author is notified by e-mail and will receive the number under which the manuscript has been registered. Please mention this manuscript number in the subject of e-mails and the names of all files subsequently sent to the Editor and the Editorial staff. The manuscript is then sent to two referees, and a reply may be expected six weeks after the receipt of the manuscript. If the manuscript is accepted, the author is requested to prepare the final version, taking into account the remarks of the referees. The electronic versions are then sent to the Editor. After final acceptance, the manuscript will be passed to the production team to be copyedited and prepared for printing.
After manuscript submission, the authors of the manuscript under consideration for publication cannot be added, removed, or ordered differently. After submitting the manuscript, authors should only communicate with the Editor-in-Chief and the Scientific and Executive Manager regarding the progress of the review process.
The journal advocates and applies the double-blind method. Manuscripts are thus evaluated (blinded) by two (2) members of the Editorial Board (the Editor-in-Chief or the Scientific and Executive Manager and another editor), and if necessary. Following preliminary editorial evaluation, a manuscript submitted for publication as a refereed article is sent out for evaluation by two (2) external peer-reviewers (approximately 10 days after submission). All other contributions are reviewed by two members of the Editorial Board of the journal, and a reply may be expected at the earliest four to six weeks after submission. The names of the editors and peer-reviewers are unknown to the authors and vice versa. This approach is taken to promote constructive criticism to authors by editors and reviewers.
All reviewers will be selected and invited by the Editorial staff to review manuscripts according to the field of expertise of the submissions received. Reviewers will be asked to complete their review within one (1) month, but are allowed to extend the review period to complete and submit their report. All relevant information for reviewers can be consulted in the instructions for reviewers in the Publication Ethics of the journal.
Editors and peer-reviewers are required to acknowledge and apply COPE’s ethical guidelines for peer-reviewers. Specifically, they should respect author confidentiality, not publicly discuss an author’s work/material while still in the pre-publication process, not appropriate author ideas or intellectual property, etc. Manuscripts will be evaluated according to specific criteria (e.g., originality, novelty, innovation, academic merit, and pertinence) and COPE’s guidelines for reviewers. Criteria are verified according to a standardized marking grid (which will be provided to both authors and reviewers). Reviewers are solicited based on their demonstrated expertise (i.e., publications); authors may also suggest peer-reviewers with whom they do not have a conflict of interest. Manuscripts can be accepted with minor or major revisions or rejected if they do not meet the standards of the journal of Nova Biologica Reperta (NBR).
The editors will work with authors, to the extent that it is reasonable, to help arrive at publications of the highest quality. The editors will respect requests from authors that a particular editor/reviewer does not review their submission if these requests are well reasoned and practicable. When revisions are requested prior to the final decision, revised manuscripts must be received within approximately one (1) month. Should an author be dissatisfied with an editorial decision, they may submit an appeal to the Editor-in-Chief, who will meet to review all pertinent documentation (manuscript, emails, evaluations, etc.) and render a final decision within one (1) month.
Decision
After each round of peer-review, the reviewer(s) will be asked to assess the submitted manuscript and the peer-review reports collected. Decisions regarding each submission will be taken without exception by the Editor(s), guaranteeing the excellence and high standard of our decision-making process. The Editor(s) may decide between the following options:
- Accept the manuscript: the manuscript is considered to warrant high quality and can be published in the journal.
- Revisions required: authors are asked to perform revisions to their manuscript, and after resubmission, the manuscript is sent directly to the Editor-in-Chief for assessment and decision (accept the submission, ask for further revisions, or decline the submission). If a reviewer's opinion is a major revision and the second one rejects the manuscript, the manuscript will be submitted to the third reviewer who has not previously evaluated the manuscript, and according to his/her idea relevant to the first and second reviewer, the decision will be made. If the opinion of the two reviewers is the major revision of the manuscript, the manuscript will be submitted to the author for revision. Finally, the modified version of the manuscript will be sent to one of the reviewers who has previously evaluated the manuscript for comparative assessment.
- Decline submission: the manuscript is considered to have major flaws that could not be resolved by revision and resubmission. If two reviewers reject a manuscript, it will be rejected.
If the decision is ‘revision’, the authors are requested to take the remarks of the referees and editors into account. A second reviewing process can follow. Upon final acceptance, the authors provide a final version of the manuscript based on the template and submit it via the system to the Editorial staff.
In order to guarantee the swiftness of the editorial process, each manuscript will only be allowed two rounds of review and revisions. Authors are thus urged to address all issues raised by the reviewers directly after the first round of peer-review. Based on the level of the requested modifications, the comments of reviewers, and the accuracy and precision of modifications done by authors, being accepted in this publication takes about 12 weeks (in case of final approval by reviewers and the Editor-in-Chief).
Copyediting
After the manuscript is accepted for publication it will undergo a first stage of copy editing where the Editorial staff will correct any minor mistakes (such as punctuation or references) and check that all necessary information regarding the manuscript and authors has been provided. Authors will receive an edited version of their manuscript for author copy editing after acceptance of the manuscript for publication. This is the last stage where any substantial copy editing changes to the text are allowed (the next stage—proofreading—is restricted to correcting typographical and layout errors).
Proofreading
The Editorial staff will create the final version of the manuscript in the journal’s template and the PDF proof will be sent to the author for final proofreading before publication. Authors should carefully check the proofs for typographical or layout errors, and use the sticky notes tool to mark and explain any changes necessary.
Publication
After the final proofread manuscript has been received and the last corrections have been performed the manuscript will be published. The author will be promptly informed as soon as the article is available online. In some cases, the publication may be delayed to guarantee that all articles are published simultaneously.
Appealing Decisions
Authors who wish to appeal the decision on their manuscript may do so by sending an e-mail to the Editor-in-Chief within 15 days of notification of the decision. In such cases, a letter detailing the reasons for the appeal as well as a full response to any reviewers' comments, if relevant, should be provided to the Editor-in-Chief. If appropriate, the manuscript will be sent to another reviewer who has not previously evaluated the manuscript. The reviewers' comments, along with any subsequent editorial communications, will be assessed by the Editor-in-Chief. The Editor-in-Chief’s decision will be final.
Privacy Statement
The names and e-mail addresses entered in this journal site will be used exclusively for the stated purposes of this journal and will not be made available for any other purpose or to any other party.
